TOKAJ A borvidék építészete

EN
  • Kezdőlap
  • Épületek
  • Települések
  • Táj
  • Írások

„BAGOLYVÁR”

Régi épületek Erdőbénye
Udvari homlokzat

építés: XVII-XVIII. század

helyszín: Erdőbénye

fotók: Szántó Tamás

A település egyik legregényesebb épülete, amelyben a legenda szerint Szepsi Laczkó Máté lakott egykor. Erre ugyan nincs bizonyíték, de a ház így is éppen elég értéket rejteget. Bár a falu központjában, de a főutcától hátrahúzva áll, a kíváncsi tekintetek elől némiképp rejtőzködve. Az 1965-ös légifotó tanúsága szerint előtte gondozott park lehetett, és a két szomszédos épülettel – köztük a később bemutatásra kerülő ún. Gólyás-házzal - feltehetően egy egységet alkotott.

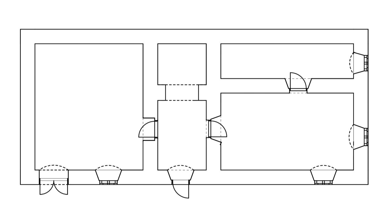
A teljes kétszintes kialakítás ritka az ilyen típusú épületeknél, az alsó szint jellemzően félig földbe süllyesztett szokott lenni. A „Bagolyvár” mintha két háromosztatú lakóház egymásra építésével jött volna létre, az alsó szint minden helyisége fagerendás födémmel készült és feltehetően többségében lakó funkciót szolgált. Rangját a nagyobb épületszélesség (is) jelzi, így a hátsó helyiség mögött egy hosszúkás tároló is kialakult. Az emeleten megismétlődik ugyanez az alaprajz, de az előtér egyedi keresztboltozattal fedett, mögötte szabadkéményes konyha lapul. A lakóhelyiségek itt is fagerendás födémmel fedettek, a hátsó keskeny tároló azonban dongaboltozatos. A nyílászárók szinte mindegyike idősebb százötven évnél, ablakok és belső ajtók egyaránt.

Az emeleti bejárathoz vezető terméskő lépcső tekintélyes mellvédfalával mára elpusztult, de kőanyaga a telken, részben beépítve még megtalálható.


Kézi rajz
Nézet az udvar felől
Hátsó homlokzat
Bejárati homlokzat
Földszinti alaprajz
Emeleti alaprajz
Részlet
Bejárati ajtó
Földszinti ablak
Szoba
Szoba
Fafödém
Belső tér
Belső tér

BOR-VIDÉK TOKAJ-HEGYALJA TÁRSASÁG

info@tokajepiteszet.hu

Minden jog fenntartva © 2026

impresszum

Magyar Művészeti Akadémia

A honlap a Magyar Művészeti Akadémia támogatásával valósult meg.